Car Rental Er Diagram - Er Diagram For Student Information System Pdf Cleverservice - How to create an erd for car rental?

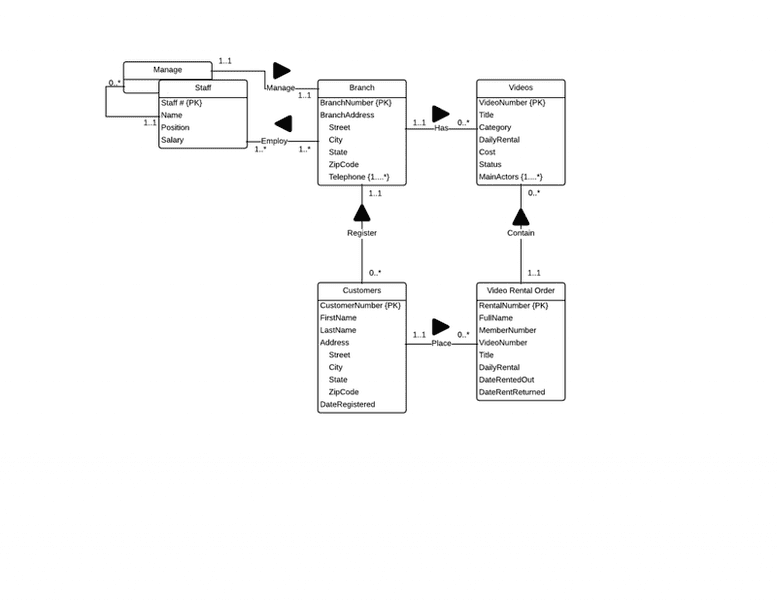
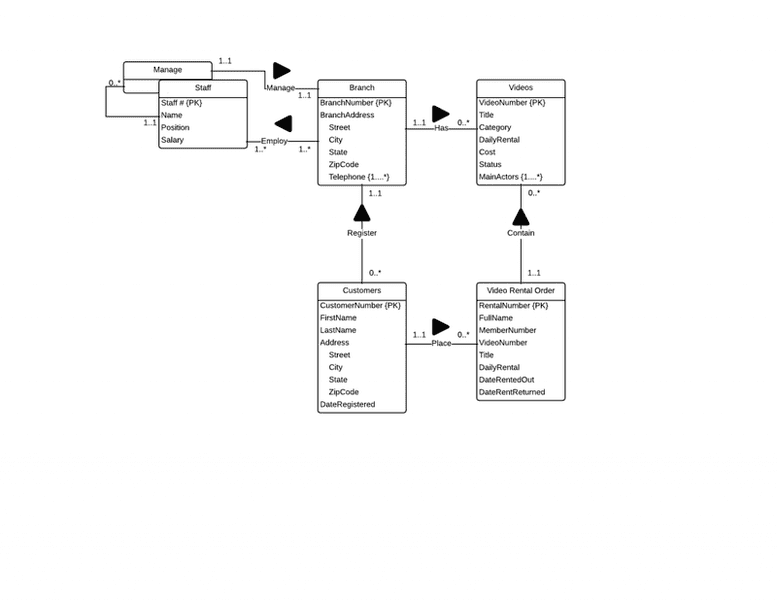
Car Rental Er Diagram - Er Diagram For Student Information System Pdf Cleverservice - How to create an erd for car rental?. It works as a method of the current database and will allow the designers to create a correct design according to the requirements and demands in the firm as well as the task. We will now draw the entities of the car rental system specified above and it will be represented by a rectangle shape. We collect lots of pictures about car rental er diagram. It used structure data and to define the relationships between structured data groups of car rental system functionalities. This er (entity relationship) diagram represents the model of car rental system entity.

Warehouse flowchart | car rental system dfd. Pay now or pay later. Which is the first step in the car rental system? Prepay your car rental booking & save! Er diagrams for online car selling system.

Vehicle Parking Management System Er Diagram
Vehicle Parking Management System Er Diagram from www.inettutor.com
Quality & ultimate comfort with sixt cars. Adapt it to suit your needs by changing text and adding colors, icons, and other design elements. Flowcharts, org charts, uml diagrams, wireframes & mockups What does er mean in car rental system? Use lucidchart to visualize ideas, make charts, diagrams & more. Er diagram for car rental system is a visual presentation of entities and relationships of car rental software database. Jul 11, 2018 · er diagram example new er diagram for car rental system. Rebook or cancel for free.

Er diagram for car rental system is a visual presentation of entities and relationships of car rental software database.

Prepay your car rental booking & save! Jan 05, 2016 · i will add one unique constraint on this column: Nothing to install · hundreds of templates · works wherever you do Over 2,200 locations in 105 countries. More images for car rental er diagram » Lucidchart's er diagram software is quick & easy to use. We collect lots of pictures about car rental er diagram. Use lucidchart to visualize ideas, make charts, diagrams & more. Car sales database er diagram. Pay now or pay later. Er diagrams for online car selling system. Rebook or cancel for free. And finally we upload it on our website.

Pay now or pay later. Warehouse flowchart | car rental system dfd. In other words, er diagrams help to explain the logical structure of databases. This cost can be determined using the following sql: Quality & ultimate comfort with sixt cars.

Modeling The World With Entity Relation Diagrams Playground Of Ann Deraedt
Modeling The World With Entity Relation Diagrams Playground Of Ann Deraedt from cssimplified.com
In other words, er diagrams help to explain the logical structure of databases. Quality & ultimate comfort with sixt cars. And finally we upload it on our website. Select a.rental_value from car_category a, car b, rental c where c.car_id = b.car_id and b.category_id = a.id and c.id = ; Erd | entity relationship diagrams, erd software for mac and win. Use lucidchart to visualize ideas, make charts, diagrams & more. Flowcharts, org charts, uml diagrams, wireframes & mockups Nothing to install · hundreds of templates · works wherever you do

Erd | entity relationship diagrams, erd software for mac and win.

Car sales database er diagram. Use lucidchart to visualize ideas, make charts, diagrams & more. Choose from a great selection of cars at low rates with buchbinder. We will now draw the entities of the car rental system specified above and it will be represented by a rectangle shape. Er diagrams for online car selling system. Flowcharts, org charts, uml diagrams, wireframes & mockups In other words, er diagrams help to explain the logical structure of databases. What does er mean in car rental system? Nothing to install · hundreds of templates · works wherever you do How to create an erd for car rental? Erd | entity relationship diagrams, erd software for mac and win. Prepay your car rental booking & save! May 14, 2021 · er diagram stands for entity relationship diagram, also known as erd is a diagram that displays the relationship of entity sets stored in a database.

Lucidchart's er diagram software is quick & easy to use. After we have specified our entities, it is time now to connect or establish a relationship among the entities. Erd | entity relationship diagrams, erd software for mac and win. How is entity relationship diagram of car rental system? And finally we upload it on our website.

Uml Deployment Diagram Design Elements Uml Tool Uml Diagram Examples Uml In 10 Mins Component Diagram For Car Rental System
Uml Deployment Diagram Design Elements Uml Tool Uml Diagram Examples Uml In 10 Mins Component Diagram For Car Rental System from www.conceptdraw.com
Over 2,200 locations in 105 countries. Select a.rental_value from car_category a, car b, rental c where c.car_id = b.car_id and b.category_id = a.id and c.id = ; Prepay your car rental booking & save! How is entity relationship diagram of car rental system? What does er mean in car rental system? Jul 11, 2018 · er diagram example new er diagram for car rental system. Use lucidchart to visualize ideas, make charts, diagrams & more. Pay now or pay later.

Er diagrams for online car selling system.

Pay now or pay later. It used structure data and to define the relationships between structured data groups of car rental system functionalities. Use lucidchart to visualize ideas, make charts, diagrams & more. Pin by visual paradigm on erd entity relationship diagram pinterest. This er (entity relationship) diagram represents the model of car rental system entity. Flowcharts, org charts, uml diagrams, wireframes & mockups Quality & ultimate comfort with sixt cars. Car sales database er diagram. Nothing to install · hundreds of templates · works wherever you do Pay now or pay later. Which is the first step in the car rental system? And finally we upload it on our website. Er diagrams are created based on three basic concepts:

Quality & ultimate comfort with sixt cars car rental. Adapt it to suit your needs by changing text and adding colors, icons, and other design elements.

Post a Comment

0 Comments